|
icepic
SP-Schnüffler

Registriert seit: Okt 2003
Wohnort: Schönaich
Verein: Solaris-RMB e.V.;TRA #10579 L2;T2
Beiträge: 875
Status: Offline
|
Zitat: Original geschrieben von Paul
Hallo Uli, so wie du das machst finde ich super.
Kein Problem Paul, auch deine super Anleitungen haben mir immer sehr geholfen. Besonders die über das fertigen u. schleifen von Spitzen !!! Gruß Uli
Die Frage ob man den "neusten" PC hat, beantwortet man sich, wenn man links neben der SPACE-Taste schaut !!!!
|
|
Neil
99.9% harmless nerd
Administrator

Registriert seit: Aug 2000
Wohnort: Delft
Verein: SOLARIS
Beiträge: 7776
Status: Offline
|
Hi, ganz wichtig, wenn man in dem Stadium wo man die Bauteile positioniert und gedreht hat, sollte man einmal den ratnest Befehl ausführen. Der verbindet die Gummibänder zu dem nächsten Punkt des Signals. Das ist gut so, weil dann der Autorouter keine Umwege routet. Man kann nach einem ratnest auch noch sehen, ob man nicht doch besser ein Bauteil was frei gedreht werden kann (keine Stecker die eine bestimmte Position haben müssen) noch dreht. JE weniger die Gummibänder sich kreuzen, desto einfacher ist das Routing nachher. Tolle Arbeit Uli. Gruß Neil
Die Erde ist eine Scheibe. Egal in welche Richtung sich die Menschheit bewegt, sie geht immer auf einen Abgrund zu.
|
|
Turambar
SP-Schnüffler
Moderator

Registriert seit: Jun 2005
Wohnort: Österreich
Verein:
Beiträge: 874
Status: Offline
|
Hmm ich komm mir irgendwie blöd vor, aber:
Wie bekomm ich denn jetzt das Ätz-Layout? wenn ich ein Bild aus der .brd datei mache, hab ich die ganzen Beschriftungen drin und außerdem ist es bunt. Ich brauch ja ein schwarz/weiß bild nur von den Leiterbahnen..
mfg
Bei der Eroberung des Weltraums sind zwei Probleme zu lösen: Die Schwerkraft und der Papierkrieg. Mit der Schwerkraft wären wir fertig geworden. - Wernher Freiherr von Braun
http://are.modellraketen.at
MfG Stefan
|
|
Oliver Arend
Administrator
Administrator

Registriert seit: Aug 2000
Wohnort: Great Falls, VA, USA
Verein: RMV/Solaris/AGM/TRA L1/TCV/MDRA/NOVAAR
Beiträge: 8413
Status: Offline
|
Ruhig bleiben, das kommt mit Sicherheit noch.
Oliver
|
|
icepic
SP-Schnüffler

Registriert seit: Okt 2003
Wohnort: Schönaich
Verein: Solaris-RMB e.V.;TRA #10579 L2;T2
Beiträge: 875
Status: Offline
|
Zitat: Original geschrieben von Turambar
Hmm ich komm mir irgendwie blöd vor, aber:
Wie bekomm ich denn jetzt das Ätz-Layout?
Für die ganz Eiligen unter Euch, eine kurze Beschribung des Layout-Drucks !!! Ja, mit dem Print-Befehl geht es nicht !!! Es ist bei Eagle zunächst ja auch nicht vorgesehen, das Layout am Drucker auszudrucken, sondern die Platine mit den Dateien(*.brd,Gerber usw) fertigen zu lassen. Für Hobbyzwecke kann man aber die Layouts auch ausdrucken, und zwar mit einem ULP(User-Language-Programm) und zwar dem cam2print.ulp. Der CAM-Prozessor ist normalerweise für die Ausgabe der Dateien an Fertigungssystem da !!!. Es wird cam2print.ulp ausgeführt und es erscheint ein Fenster "Select-File", dort muss dann die Cam-Job-Datei ausgewählt werden. Es kann die Datei layout2.cam verwendet werden um Layouts zu drucken ! Nun landet man im Cam-Job-to-Print Fenster. Dort sieht man die Reiter für Löt- und Bestückungsseite und kann dort die Parameter einstellen. Auf der linken Seite sieht man, welche Layer jeweils gedruckt werden. Und dann noch mit "OK" bestätigen, und es beginnt der Ausdruck !!!! Achtung der Drucker muss vorher im Editor unter Datei-->Drucker einrichten ausgewählt u. eingestellt werden !!!! Die Job-Dateien können mit dem CAM-Prozessor erstellt werden !! Am besten eine getrennt für Top u. Bottom Uli
Die Frage ob man den "neusten" PC hat, beantwortet man sich, wenn man links neben der SPACE-Taste schaut !!!!
|
|
Neil
99.9% harmless nerd
Administrator

Registriert seit: Aug 2000
Wohnort: Delft
Verein: SOLARIS
Beiträge: 7776
Status: Offline
|
Hi,
jetzt habe ich aber mal eine doofe Frage. Wenn ich mit dem Auge Symbol die Layers ein oder ausschalte, so das ich nur das was auf einer Seite ist, kann ich das doch drucken Der Ausdruck ist sogar 1:1. Warum also so kompliziert? Es gibt unter drucken sogar die Möglichkeit Maßstab und Orientierung einzustellen.
Gruß
Neil
Die Erde ist eine Scheibe. Egal in welche Richtung sich die Menschheit bewegt, sie geht immer auf einen Abgrund zu.
|
|
icepic
SP-Schnüffler

Registriert seit: Okt 2003
Wohnort: Schönaich
Verein: Solaris-RMB e.V.;TRA #10579 L2;T2
Beiträge: 875
Status: Offline
|
Hallo Neil, Du meinst sicher den Display-Befehl (Layer ein/ausschalten) ist nicht der Auge(SHOW) Befehl Aber klar Du hast recht, um das Layout auszudrucken geht das mit dem Print-Befehl auch. Ich finde es aber umständlich jedes mal die Layer dementsprechen ein und auszuschalten. Da ich meistens Doppelseitige Platinen mache, finde ich es geschickt, wenn ich mir die Jobs abspeichern kann. Einen für Unterseite u. einen für Oberseite, sonst muss ich mir irgendwo aufschreiben, wie ich die zu drucken habe. Bestückungsseite spiegeln, die Lötseite nicht usw. und wenn man mit Kupferflächen(Polygon) arbeitet, darf man den Ratsnest nicht vergessen(sonst hat man nur den Rand) usw. Einmal erstellt .....passt.....und drucken...ohne viel an und auszuschalten !! Aber ist wahrscheinlich Ansichtssache. Gerade bei Eagle gibt es viele Wege nach Rom Gruß Uli
Die Frage ob man den "neusten" PC hat, beantwortet man sich, wenn man links neben der SPACE-Taste schaut !!!!
|
|
Turambar
SP-Schnüffler
Moderator

Registriert seit: Jun 2005
Wohnort: Österreich
Verein:
Beiträge: 874
Status: Offline
|
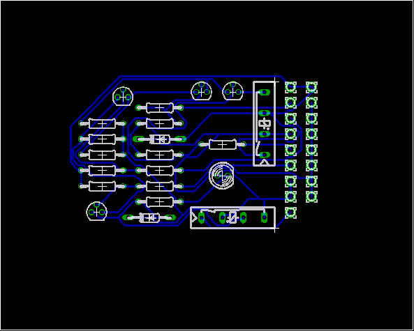
Hi, Um wie viel schlechter legt denn der Autorouter die Leiterbahnen fest? Bzw. wo merkt man den unterschied? Bei der Platine die ich gerade mache bin ich sehr froh über den autorouter. Es sind nicht besonders viele Bauteile, und trotzdem wäre das manuelle Routen sehr kompliziert.. Ich machs immer so: Erst ordne ich die Bauteile mit großem abstand an, und lasse den autorouter drüber. Wenn alles klappt mache ich's rückgängig (ripup) und ordne die Bauteile enger an. Das mach ich ein paarmal, bis ich alles schön platzsparend habe 
Bei der Eroberung des Weltraums sind zwei Probleme zu lösen: Die Schwerkraft und der Papierkrieg. Mit der Schwerkraft wären wir fertig geworden. - Wernher Freiherr von Braun
http://are.modellraketen.at
MfG Stefan
|
|
Neil
99.9% harmless nerd
Administrator

Registriert seit: Aug 2000
Wohnort: Delft
Verein: SOLARIS
Beiträge: 7776
Status: Offline
|
Hi, das Beispiel da, bekommt man aber noch viel enger hin Gruß Neil
Die Erde ist eine Scheibe. Egal in welche Richtung sich die Menschheit bewegt, sie geht immer auf einen Abgrund zu.
|
|
Turambar
SP-Schnüffler
Moderator

Registriert seit: Jun 2005
Wohnort: Österreich
Verein:
Beiträge: 874
Status: Offline
|
ich weiß, aber ich trau mich nicht da was zu verschieben  ne scherz, ich werd nochmal schauen ob die noch enger beisammen gehen. Ist auch die erste platine die ich ätze, da hab ich mir gedacht dass zwischen den bahnen vielleicht doch mehr platz sein sollte..
Bei der Eroberung des Weltraums sind zwei Probleme zu lösen: Die Schwerkraft und der Papierkrieg. Mit der Schwerkraft wären wir fertig geworden. - Wernher Freiherr von Braun
http://are.modellraketen.at
MfG Stefan
|
|
|