NeoPixel-Controller Hardware
  Icon für unk   Fritzing-Projekt von Oliver Arend, zuletzt geändert am 07.03.2020
  Icon für img   Layout  [Anzeigen] von Oliver Arend, zuletzt geändert am 07.03.2020
  Icon für img   Maße  [Anzeigen] von Oliver Arend, zuletzt geändert am 07.03.2020
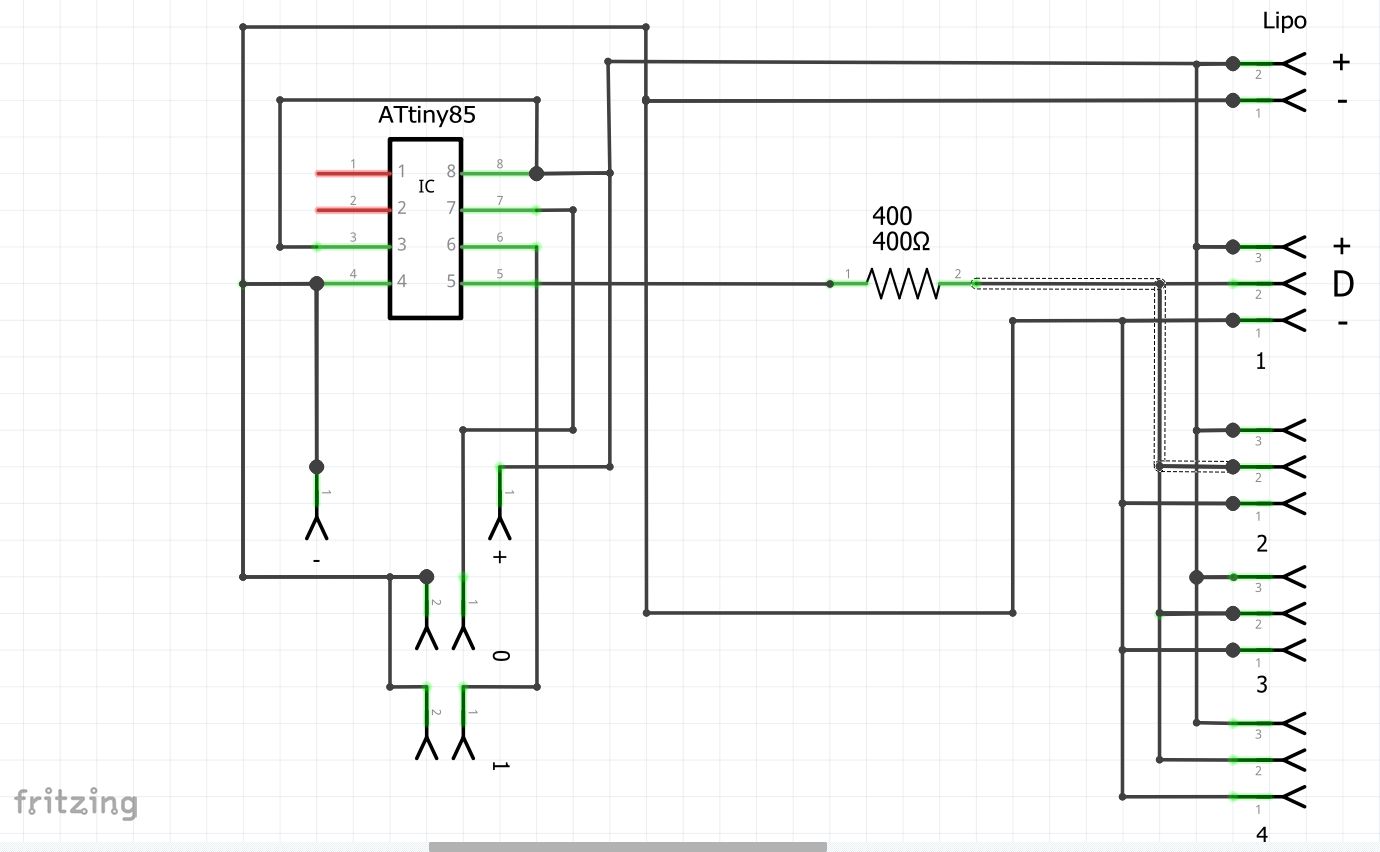
  Icon für img   Schaltplan  [Anzeigen] von Oliver Arend, zuletzt geändert am 07.03.2020
  Icon für img   Steckbrett  [Anzeigen] von Oliver Arend, zuletzt geändert am 07.03.2020