| Autor | Thema |
|---|---|
|
Tom
Grand Master of Rocketry
Registriert seit: Aug 2000 Wohnort: Neustadt Verein: T2 , SOL-1 Beiträge: 5257 Status: Offline |
Beitrag 6717912
[
Zitat: Hi Fabian, hast Du Dir mal die C-Control's von Conrad angesehen ? Die können schon viel von zuhause aus, ohne dass Du große Programmierkunststücke erlernen musst. Vielleicht könnte das eine Hilfe sein ? Ich mag die Teile und das BASIC++ ganz gerne, da mir viel abgenommen wird. Bspw. kann ich bei der M-Unit direkt ein DCF77 Takt einspeisen und kann mit nem Dreizeiler die Uhrzeit darstellen.... Schau mal unter : http://www.c-control-support.net/ nach der Station 2.0 Ist zwar etwas teurer, aber wenn Du alles zusammenrechnest .... Gruß Tom |
|
FabianH
Grand Master of Rocketry
Registriert seit: Okt 2003 Wohnort: Gevelsberg Verein: Ramog, Solaris-RMB, FAR Beiträge: 4123 Status: Offline |
Beitrag 6717914
[
Also da komme ich auf jeden Fall günstiger weg. Denn Relais und die ganzen Ausgangstreiber muss ich ja so oder so basteln. Gehäuse und Shukos ebenso.
Ich werde schon das ganze auf Atmel-basis machen, dafür ist doch der Kurs entstanden, um eigene Projekte zu verwirklichen! Die Programmierung wird schon klappen. Aber erstmal muss das Konzept stehen. Sprich externe RTC oder mach ich das intern im µC? Reines Tastenmenü oder Hyperterminal-bedienung? All sowas sollte ich erstmal wissen. Dann mach ich mir eine Liste aller Bauteile und kann eine reltiv genaue Kostenvorhersage machen, ggf. kann ich abspecken. Wenn der erste Prototyp dann läuft, werde ich mal sehen was sich modular machen lässt. Ich wüsste schon einige andere Anwendungsfälle. MfG Fabian |
|
CharlyMai
Foren-Prediger
Registriert seit: Mär 2005 Wohnort: Fuhrberg Verein: SOLARIS-RMB e.V. (P2;T2) / AGM / TRA#21598 Beiträge: 1979 Status: Offline |
Beitrag 6717922
[
Zitat: Na klar .. auch wenn ich wenig (bis keine) Zeit im Moment habe um Kursteile zu schreiben, lasse ich jedoch keinen mit irgendwelchen Fragen hängen ... und .. auf der Messe haben wir ja vielleicht ein wenig zeit .. :-P viele Grüße Charly •"Der Glaube an eine bestimmte Idee gibt dem Forscher den Rückhalt für seine Arbeit. Ohne diesen Glauben wäre er verloren in einem Meer von Zweifeln und halbgültigen Beweisen." Konrad Zuse •Konstruiere ein System, das selbst ein Irrer anwenden kann, und so wird es auch nur ein Irrer anwenden wollen. SOLARIS-RMB e.V. AGM |
|
FabianH
Grand Master of Rocketry
Registriert seit: Okt 2003 Wohnort: Gevelsberg Verein: Ramog, Solaris-RMB, FAR Beiträge: 4123 Status: Offline |
Beitrag 6717929
[
So, bin grade mal aus der firma wieder da
Ne ganz so schlimm ists nicht. Vom Prinzip müsste ich nur geklärt haben, wie ich Hardwaremäßig arbeite. Denn dann kann ich schonmal löten, programmieren kann man dann immernoch anders. Also hardware die ich nun noch in meinen Schaltplan einbinde, wäre: - RS232 schnittstellen -> dieses Sample könnte ich bei maxim mitbestellen: http://datasheets.maxim-ic.com/en/ds/MAX220-MAX249.pdf - I²C -RTC LCD hab ich schon drin. RS232 werde ich aber im Kabel machen, und nur die Pins rausführen. MfG Fabian |
|
Neil
99.9% harmless nerd
Registriert seit: Aug 2000 Wohnort: Delft Verein: SOLARIS Beiträge: 7776 Status: Offline |
Beitrag 6717930
[
Hi,
warum bohrst du nicht das Kursboard auf. Du mußt da nur Treiber für die digitalen Ausgänge einbinden. RS-232 und Display sind schon vorhanden. Gruß Neil Die Erde ist eine Scheibe. Egal in welche Richtung sich die Menschheit bewegt, sie geht immer auf einen Abgrund zu. |
|
FabianH
Grand Master of Rocketry
Registriert seit: Okt 2003 Wohnort: Gevelsberg Verein: Ramog, Solaris-RMB, FAR Beiträge: 4123 Status: Offline |
Beitrag 6717931
[
Die Sterrung wird ja bei meiner kollegin installiert, ich gebe das Kursboard ungerne weg. Zudem möchte ich eine komplett eigene Sterung bauen, ich habe mit den Boards ja meine Lichtanlage gebaut, nun geht der Schritt Richtung komplett eigenständige Steuerung.
Mfg Fabian |
|
CharlyMai
Foren-Prediger
Registriert seit: Mär 2005 Wohnort: Fuhrberg Verein: SOLARIS-RMB e.V. (P2;T2) / AGM / TRA#21598 Beiträge: 1979 Status: Offline |
Beitrag 6717932
[
Du sollst ja auch nicht das Bord selber nehmen, sondern aus dem Schaltplan die "Features" rausziehen :-)
greetz Charly •"Der Glaube an eine bestimmte Idee gibt dem Forscher den Rückhalt für seine Arbeit. Ohne diesen Glauben wäre er verloren in einem Meer von Zweifeln und halbgültigen Beweisen." Konrad Zuse •Konstruiere ein System, das selbst ein Irrer anwenden kann, und so wird es auch nur ein Irrer anwenden wollen. SOLARIS-RMB e.V. AGM |
|
FabianH
Grand Master of Rocketry
Registriert seit: Okt 2003 Wohnort: Gevelsberg Verein: Ramog, Solaris-RMB, FAR Beiträge: 4123 Status: Offline |
Beitrag 6718911
[
Achso, ja das habe ich quasi gemacht. Für RS232 werde ich aber die nur die Pins herrausführen. Dann kann ich die Portpins weiter verwenden, und bei Bedarf auf die Schnittstelle umschalten. Ich werde dann im Stecker oder so das IC unterbringen, so brauche ich für andere Projekte nur das Kabel an die Pins klemmen. ich brauche ja nur TxD und Rxd sowie +5V und Masse.
Nur beim LCD habe ich die Widerstände(Pin 7-14 und 16) noch nicht drin, wie beim Kursboard. Die müssen zwingend an jedes LCD? Mfg Fabian |
|
FabianH
Grand Master of Rocketry
Registriert seit: Okt 2003 Wohnort: Gevelsberg Verein: Ramog, Solaris-RMB, FAR Beiträge: 4123 Status: Offline |
Beitrag 6718918
[
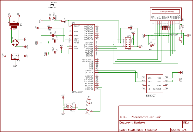
Also soweit bin ich im Moment, beim LCD fehlen wie gesagt noch Widerstände, und da ists auch ein wenig unübersichtlich. Die RTC ist auch noch nicht fertig angeschloßen. Hier mal als Bild:
Und als EAGLE-file: MfG Fabian |
|
FabianH
Grand Master of Rocketry
Registriert seit: Okt 2003 Wohnort: Gevelsberg Verein: Ramog, Solaris-RMB, FAR Beiträge: 4123 Status: Offline |
Beitrag 6770905
[
Das Projekt ist nicht tot, kam nur in letzter Zeit nicht dazu. Grad drängt meine Arbeitkollegin wieder, deswegen bin ich grad an dem Kostenvoranschlag. Abgesehen von Schaltern und den Ausgangtreiber mit Relais usw. fehlt eurer Meinung nach was im Schaltplan.
I2C-Uhr LCD µC RS232 Trafo Gleichrichter Diverse Kondensatoren und Widerstände hab ich soweit kalkuliert, aber ich bin mir im Moment nicht sicher ob ich was gravirendes vergessen habe. MfG Fabian Geändert von FabianH am 23. April 2008 um 18:20 |





